Matplotlib
(Chrome无法播放优酷? 网址框输入"chrome://settings/content/", 勾选允许 Flash Player. 实在不行? 请 点击这里)
设置坐标轴2
作者: 黄伟 编辑: 莫烦 2016-11-03
学习资料:
这次会说到在我们如何移动matplotlib 中 axis 坐标轴的位置.
设置不同名字和位置
使用import导入模块matplotlib.pyplot,并简写成plt
使用import导入模块numpy,并简写成np
import matplotlib.pyplot as plt
import numpy as np
使用np.linspace定义x:范围是(-3,3);个数是50.
仿真一维数据组(x ,y1)表示曲线1.
仿真一维数据组(x ,y2)表示曲线2.
x = np.linspace(-3, 3, 50)
y1 = 2*x + 1
y2 = x**2
使用plt.figure定义一个图像窗口.
使用plt.plot画(x ,y2)曲线.
使用plt.plot画(x ,y1)曲线,曲线的颜色属性(color)为红色;曲线的宽度(linewidth)为1.0;曲线的类型(linestyle)为虚线.
使用plt.xlim设置x坐标轴范围:(-1, 2);
使用plt.ylim设置y坐标轴范围:(-2, 3);
plt.figure()
plt.plot(x, y2)
plt.plot(x, y1, color='red', linewidth=1.0, linestyle='--')
plt.xlim((-1, 2))
plt.ylim((-2, 3))
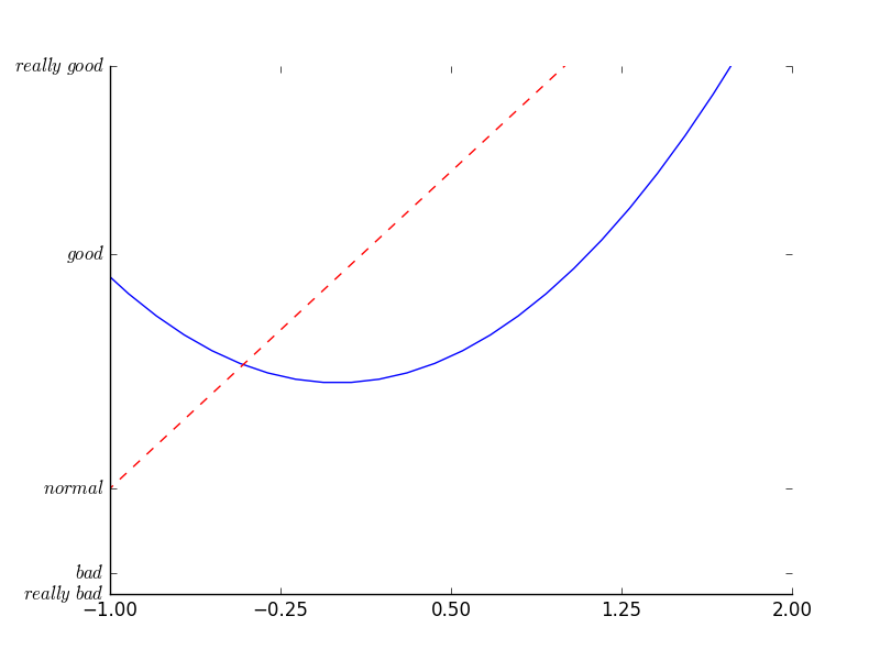
使用np.linspace定义范围以及个数:范围是(-1,2);个数是5.
使用plt.xticks设置x轴刻度:范围是(-1,2);个数是5.
使用plt.yticks设置y轴刻度以及名称:刻度为[-2, -1.8, -1, 1.22, 3];对应刻度的名称为[‘really bad’,’bad’,’normal’,’good’, ‘really good’].
new_ticks = np.linspace(-1, 2, 5)
plt.xticks(new_ticks)
plt.yticks([-2, -1.8, -1, 1.22, 3],['$really\ bad$', '$bad$', '$normal$', '$good$', '$really\ good$'])
使用plt.gca获取当前坐标轴信息.
使用.spines设置边框:右侧边框;使用.set_color设置边框颜色:默认白色;
使用.spines设置边框:上边框;使用.set_color设置边框颜色:默认白色;
ax = plt.gca()
ax.spines['right'].set_color('none')
ax.spines['top'].set_color('none')
plt.show()

调整坐标轴
使用.xaxis.set_ticks_position设置x坐标刻度数字或名称的位置:bottom.(所有位置:top,bottom,both,default,none)
ax.xaxis.set_ticks_position('bottom')
使用.spines设置边框:x轴;使用.set_position设置边框位置:y=0的位置;(位置所有属性:outward,axes,data)
ax.spines['bottom'].set_position(('data', 0))
plt.show()

使用.yaxis.set_ticks_position设置y坐标刻度数字或名称的位置:left.(所有位置:left,right,both,default,none)
ax.yaxis.set_ticks_position('left')
使用.spines设置边框:y轴;使用.set_position设置边框位置:x=0的位置;(位置所有属性:outward,axes,data)
使用plt.show显示图像.
ax.spines['left'].set_position(('data',0))
plt.show()

莫烦Python