Matplotlib
(Chrome无法播放优酷? 网址框输入"chrome://settings/content/", 勾选允许 Flash Player. 实在不行? 请 点击这里)
设置坐标轴1
作者: 黄伟 编辑: 莫烦 2016-11-03
学习资料:
在 matplotlib 中如何设置坐标轴的范围, 单位长度, 替代文字等等.
调整名字和间隔
使用import导入模块matplotlib.pyplot,并简写成plt
使用import导入模块numpy,并简写成np
import matplotlib.pyplot as plt
import numpy as np
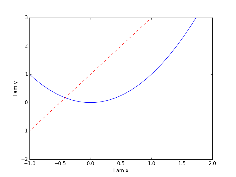
使用np.linspace定义x:范围是(-3,3);个数是50.
仿真一维数据组(x ,y1)表示曲线1.
仿真一维数据组(x ,y2)表示曲线2.
x = np.linspace(-3, 3, 50)
y1 = 2*x + 1
y2 = x**2
使用plt.figure定义一个图像窗口.
使用plt.plot画(x ,y2)曲线.
使用plt.plot画(x ,y1)曲线,曲线的颜色属性(color)为红色;曲线的宽度(linewidth)为1.0;曲线的类型(linestyle)为虚线.
plt.figure()
plt.plot(x, y2)
plt.plot(x, y1, color='red', linewidth=1.0, linestyle='--')
使用plt.xlim设置x坐标轴范围:(-1, 2);
使用plt.ylim设置y坐标轴范围:(-2, 3);
使用plt.xlabel设置x坐标轴名称:’I am x’;
使用plt.ylabel设置y坐标轴名称:’I am y’;
plt.xlim((-1, 2))
plt.ylim((-2, 3))
plt.xlabel('I am x')
plt.ylabel('I am y')
plt.show()

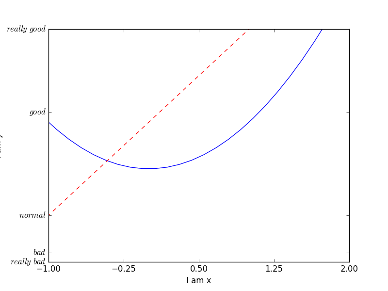
使用np.linspace定义范围以及个数:范围是(-1,2);个数是5.
使用print打印出新定义的范围.
使用plt.xticks设置x轴刻度:范围是(-1,2);个数是5.
new_ticks = np.linspace(-1, 2, 5)
print(new_ticks)
plt.xticks(new_ticks)
使用plt.yticks设置y轴刻度以及名称:刻度为[-2, -1.8, -1, 1.22, 3];对应刻度的名称为[‘really bad’,’bad’,’normal’,’good’, ‘really good’].
使用plt.show显示图像.
plt.yticks([-2, -1.8, -1, 1.22, 3],[r'$really\ bad$', r'$bad$', r'$normal$', r'$good$', r'$really\ good$'])
plt.show()

莫烦Python