Matplotlib
(Chrome无法播放优酷? 网址框输入"chrome://settings/content/", 勾选允许 Flash Player. 实在不行? 请 点击这里)
Legend 图例
作者: 快乐的石板桥 编辑: 莫烦 2016-11-03
学习资料:
添加图例
matplotlib 中的 legend 图例就是为了帮我们展示出每个数据对应的图像名称. 更好的让读者认识到你的数据结构.
上次课我们了解到关于坐标轴设置方面的一些内容,代码如下:
import matplotlib.pyplot as plt
import numpy as np
x = np.linspace(-3, 3, 50)
y1 = 2*x + 1
y2 = x**2
plt.figure()
#set x limits
plt.xlim((-1, 2))
plt.ylim((-2, 3))
# set new sticks
new_sticks = np.linspace(-1, 2, 5)
plt.xticks(new_sticks)
# set tick labels
plt.yticks([-2, -1.8, -1, 1.22, 3],
[r'$really\ bad$', r'$bad$', r'$normal$', r'$good$', r'$really\ good$'])
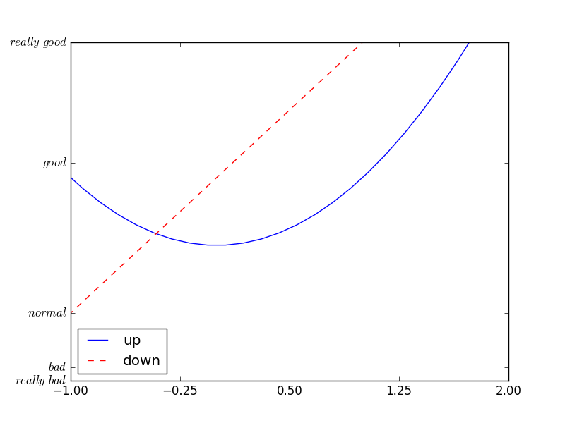
本节中我们将对图中的两条线绘制图例,首先我们设置两条线的类型等信息(蓝色实线与红色虚线).
# set line syles
l1, = plt.plot(x, y2, label='linear line')
l2, = plt.plot(x, y1, color='red', linewidth=1.0, linestyle='--', label='square line')
legend将要显示的信息来自于上面代码中的 label. 所以我们只需要简单写下一下代码, plt 就能自动的为我们添加图例.
plt.legend(loc='upper right')
参数 loc='upper right' 表示图例将添加在图中的右上角.

调整位置和名称
如果我们想单独修改之前的 label 信息, 给不同类型的线条设置图例信息. 我们可以在 plt.legend 输入更多参数.
如果以下面这种形式添加 legend, 我们需要确保, 在上面的代码 plt.plot(x, y2, label='linear line') 和
plt.plot(x, y1, label='square line')
中有用变量 l1 和 l2 分别存储起来. 而且需要注意的是 l1, l2,要以逗号结尾, 因为plt.plot() 返回的是一个列表.
plt.legend(handles=[l1, l2], labels=['up', 'down'], loc='best')
这样我们就能分别重新设置线条对应的 label 了.
最后我们得到带有图例信息的图片.

其中’loc’参数有多种,’best’表示自动分配最佳位置,其余的如下:
'best' : 0,
'upper right' : 1,
'upper left' : 2,
'lower left' : 3,
'lower right' : 4,
'right' : 5,
'center left' : 6,
'center right' : 7,
'lower center' : 8,
'upper center' : 9,
'center' : 10,
莫烦Python