PyTorch
(Chrome无法播放优酷? 网址框输入"chrome://settings/content/", 勾选允许 Flash Player. 实在不行? 请 点击这里)
激励函数 (Activation)
作者: 莫烦 编辑: 莫烦 2017-05-05
学习资料:
什么是 Activation
一句话概括 Activation: 就是让神经网络可以描述非线性问题的步骤, 是神经网络变得更强大. 如果还不是特别了解, 我有制作一个动画短片, 浅显易懂的阐述了激励函数的作用. 包懂.
Torch 中的激励函数
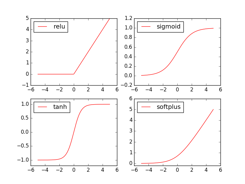
Torch 中的激励函数有很多, 不过我们平时要用到的就这几个. relu, sigmoid, tanh, softplus. 那我们就看看他们各自长什么样啦.
import torch
import torch.nn.functional as F # 激励函数都在这
from torch.autograd import Variable
# 做一些假数据来观看图像
x = torch.linspace(-5, 5, 200) # x data (tensor), shape=(100, 1)
x = Variable(x)
接着就是做生成不同的激励函数数据:
x_np = x.data.numpy() # 换成 numpy array, 出图时用
# 几种常用的 激励函数
y_relu = F.relu(x).data.numpy()
y_sigmoid = F.sigmoid(x).data.numpy()
y_tanh = F.tanh(x).data.numpy()
y_softplus = F.softplus(x).data.numpy()
# y_softmax = F.softmax(x) softmax 比较特殊, 不能直接显示, 不过他是关于概率的, 用于分类
接着我们开始画图, 画图的代码也在下面:

import matplotlib.pyplot as plt # python 的可视化模块, 我有教程 (https://morvanzhou.github.io/tutorials/data-manipulation/plt/)
plt.figure(1, figsize=(8, 6))
plt.subplot(221)
plt.plot(x_np, y_relu, c='red', label='relu')
plt.ylim((-1, 5))
plt.legend(loc='best')
plt.subplot(222)
plt.plot(x_np, y_sigmoid, c='red', label='sigmoid')
plt.ylim((-0.2, 1.2))
plt.legend(loc='best')
plt.subplot(223)
plt.plot(x_np, y_tanh, c='red', label='tanh')
plt.ylim((-1.2, 1.2))
plt.legend(loc='best')
plt.subplot(224)
plt.plot(x_np, y_softplus, c='red', label='softplus')
plt.ylim((-0.2, 6))
plt.legend(loc='best')
plt.show()
莫烦Python