Theano
(Chrome无法播放优酷? 网址框输入"chrome://settings/content/", 勾选允许 Flash Player. 实在不行? 请 点击这里)
Regularization 正规化
作者: Alice 编辑: 莫烦 2016-11-03
学习资料:
- 相关代码
- 机器学习-简介系列 过拟合
- 什么是 L1/L2 正则化 短片
要点
什么是 overfitting ?

我们在用机器学习模型时,会把数据集分为训练集和测试集,训练集用来学习模型,测试集相当于新数据,用来检验模型的效果。
对于训练集,学习的效果非常好,甚至接近完美地穿过每个点,或者非常准确地进行了分类,但是把这个模型应用于新的数据集上,表现就特别差。这种现象叫做过拟合。
例如上图,对于训练集,左边的分类器误差比右边的大,但是处理新数据时,左边的误差就会比右边的小,因为右边太适合当前训练集的个性化了,而对普遍的规律不能进行更好地概括。
所以在实际运用时要尽量减小 overfitting。常用的方法有 L1,L2 正则化。
导入模块并创建数据
引入需要使用的Python包:
import theano
from sklearn.datasets import load_boston
import theano.tensor as T
import numpy as np
import matplotlib.pyplot as plt
数据用的是 load_boston 房价数据,有 500 多个样本,13 个 feature,每个样本对应一个房价。
其中 y 通过增加维度 [:, np.newaxis] 由列表结构变成了矩阵的形式。
np.random.seed(100)
x_data = load_boston().data
# minmax normalization, rescale the inputs
x_data = minmax_normalization(x_data)
y_data = load_boston().target[:, np.newaxis]
x 因为各个 feature 的取值范围区别较大,所以用 minmax_normalization 对数据进行归一化,这样可以把每个 feature 都压缩到 0-1 的范围。
def minmax_normalization(data):
xs_max = np.max(data, axis=0)
xs_min = np.min(data, axis=0)
xs = (1 - 0) * (data - xs_min) / (xs_max - xs_min) + 0
return xs
把数据集分为训练集和测试集,交叉验证,来检验模型是否真正地学习好了。 交叉验证还可以用来筛选合适的参数。
# cross validation, train test data split
x_train, y_train = x_data[:400], y_data[:400]
x_test, y_test = x_data[400:], y_data[400:]
x = T.dmatrix("x")
y = T.dmatrix("y")
建立模型
建立两个神经层,l1 有 13 个属性,50 个神经元,激活函数是 T.tanh。
l2 的输入值为前一层的输出,有 50 个,输出值为房价,只有 1 个。
l1 = Layer(x, 13, 50, T.tanh)
l2 = Layer(l1.outputs, 50, 1, None)
接下来计算 cost,第一种表达式是没有正则化的时候,会发现 overfitting 的现象。
第二种是加入 L2 正则化的表达,即把所有神经层的所有 weights 做平方和。
第三种是加入 L1 正则化的表达,即把所有神经层的所有 weights 做绝对值的和。
接着定义梯度下降。
# the way to compute cost
cost = T.mean(T.square(l2.outputs - y)) # without regularization
# cost = T.mean(T.square(l2.outputs - y)) + 0.1 * ((l1.W ** 2).sum() + (l2.W ** 2).sum()) # with l2 regularization
# cost = T.mean(T.square(l2.outputs - y)) + 0.1 * (abs(l1.W).sum() + abs(l2.W).sum()) # with l1 regularization
gW1, gb1, gW2, gb2 = T.grad(cost, [l1.W, l1.b, l2.W, l2.b])
激活模型
定义学习率,训练函数等。
learning_rate = 0.01
train = theano.function(
inputs=[x, y],
updates=[(l1.W, l1.W - learning_rate * gW1),
(l1.b, l1.b - learning_rate * gb1),
(l2.W, l2.W - learning_rate * gW2),
(l2.b, l2.b - learning_rate * gb2)])
compute_cost = theano.function(inputs=[x, y], outputs=cost)
训练模型
用 train_err_list 等来记录训练过程中产生的误差,方便后面可视化。
训练 1000 次,每 10 步记录一次训练集和测试集的误差。
# record cost
train_err_list = []
test_err_list = []
learning_time = []
for i in range(1000):
train(x_train, y_train)
if i % 10 == 0:
# record cost
train_err_list.append(compute_cost(x_train, y_train))
test_err_list.append(compute_cost(x_test, y_test))
learning_time.append(i)
可视化结果
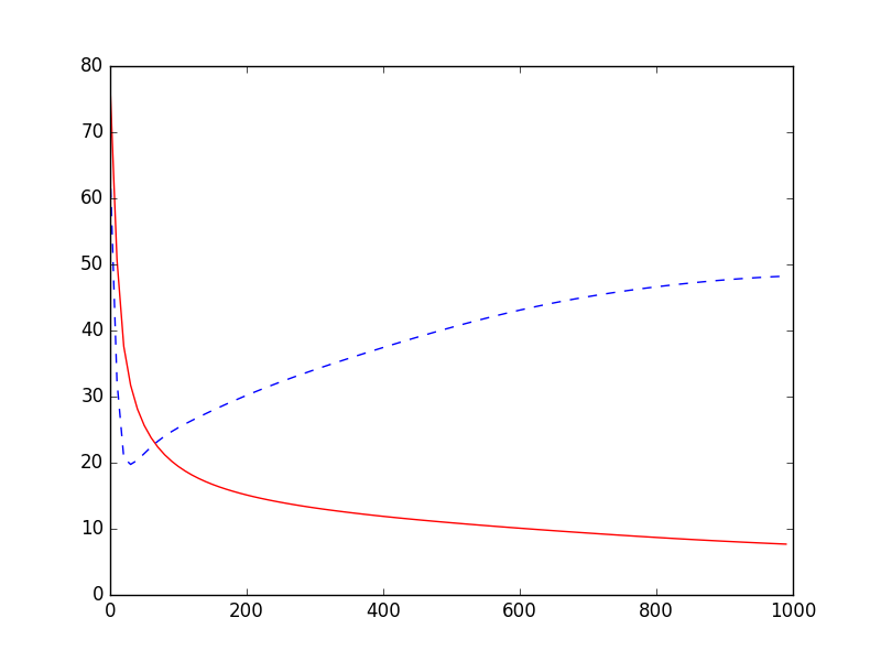
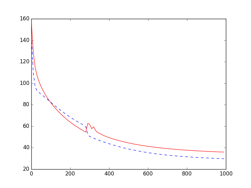
最后可视化两种误差,红色是训练集的,蓝色是测试集。
# plot cost history
plt.plot(learning_time, train_err_list, 'r-')
plt.plot(learning_time, test_err_list, 'b--')
plt.show()
没有正则化时,训练集的误差会逐渐变小,但是测试集的误差越来越大,这就是有 overfitting 。

用 L2 正则化时,比上一个好很多,测试集的误差也在不断减小。

莫烦Python